

巴斯夫(广东)一体化项目一期工程
近日,巴斯夫(广东)一体化项目一期工程环境影响评价公示(第一次)、巴斯夫(广东)一体化项目大件码头环境影响评价第一次公示信息发布。
广东一体化基地将是巴斯夫迄今为止最大的海外投资项目。预计总投资额高达100亿美元,并将由巴斯夫独立建设运营。从基础化学品到消费品的上下游生产装置将形成整合的价值链,为消费品和交通等增长型行业提供支持。广东一体化基地将成为巴斯夫在全球的第三大一体化生产基地,仅次于德国路德维希港和比利时安特卫普基地。首套装置将于2022年投入运营,整个一体化基地预计将于2030年建成。
巴斯夫(广东)一体化项目一期工程建设地点位于广东省湛江市东海岛石化产业园区,主要新建蒸汽裂解、环氧乙烷/乙二醇、丙烯酸、丙烯酸丁酯、丙烯酸辛酯、丁辛醇、新戊二醇、合成气、空分等多套装置,并配套相应的公用工程设施、原辅材料仓储设施、原料码头和物流等基地。
巴斯夫(广东)一体化项目大件码头位于东海岛北侧岸线南端,共需建设1个5000DWT滚装泊位,1个3000 DWT重大件泊位。
2019年9月5日,湛江经济技术开发区网站发布了“巴斯夫(广东)一体化项目首期(新建工程塑料和热塑性聚氨酯及配套公用工程)环境影响报告书报批前公示”。
环评报告显示,项目总投资2.196亿美元,折合人民币15.6419亿元。
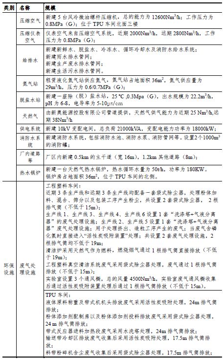
项目主要新建工程塑料装置、热塑性聚氨酯装置及配套公用工程,生产能力为年产16万吨工程塑料、3.2万吨/年热塑性聚氨酯。
其中,工程塑料分两期建设,每期8万吨/年,1-3号生产线近期建成,4-6生产线远期建成;其他所有生产设施及公用工程配套工程均在近期一次性建成。
项目主要时间轴
2018年7月,巴斯夫在德国柏林与广东省政府签署了第一份一体化基地谅解备忘录;
2019年1月,签署了框架协议,进一步明确巴斯夫在中国广东建立智慧一体化(Verbund)基地的规划细节。
2019年11月23日,巴斯夫总投资额达100亿美元的广东新型一体化生产基地(Verbund)项目正式在广东湛江启动,并开始建设首批装置。项目首批装置将生产工程塑料及热塑性聚氨酯(TPU)。
巴斯夫在全球运营六个一体化基地:两个在欧洲(德国路德维希港、比利时安特卫普),两个在北美(美国德克萨斯自由港、美国路易斯安那盖斯马),两个在亚洲。
巴斯夫在中国南京的一体化基地建于2000年,与中国石化合资经营(50:50)。其在马来西亚关丹的一体化基地则建于1997年,与马来西亚石油公司(Petronas)合资经营(60:40)。
2018年10月,中国石化和巴斯夫宣布将扩展南京一体化基地的乙烯产能,双方将建造一套新的蒸汽裂解乙烯装置,年产能同样为100万吨。
